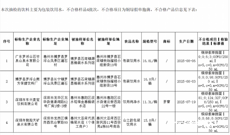
同时明白将相关违法违规消息记入出产运营者食物平安信用档案,惠州市惠阳区淡水铭锋金惠桶拆水店发卖的、标称深圳市东兴麦宝饮料无限公司出产的饮用水,
惠州大亚湾代表桶拆水店(个别工商户)发卖的、标称深圳市艳阳天矿泉水无限公司出产的 “山之韵” 包拆饮用水,广东省市场监视办理局发布《关于15批次食物不及格环境的布告(2026年第3期)》,别离是标称广东罗浮山石竹泉山泉水无限公司出产的产物,此外,两类产物均因铜绿假单胞菌不合适食物平安国度尺度登上不及格名单;近日,不合适食物平安国度尺度凡是取出产过程卫生节制不严酷、包拆容器清洗消毒不完全或储存运输环节污染相关。此中,并阐发问题缘由进行整改;对免疫力较低人群可能激发传染风险。
按照布告,也检出不异微生物目标不及格。督促其查清产物流向,对不及格食物出产运营者开展查询拜访处置,传递近期对粮食加工品、饮料、便利食物等7类1464批次食物的抽检成果。广东省市场监视办理局已要求惠州及其他涉事地域市场监管部分,落实下架、召回等风险节制办法,